57-es Italbolt Akácfa utca, rendes késdobáló hely
Annak érdekében, hogy fenntartsuk ezt a szigetet, szükségünk van bevételre. Te is támogathatsz minket, ha azt szeretnéd, hogy sokáig és stabilan tudjunk működni. Amennyiben élsz ezzel a lehetőséggel, azt mi megköszönjük!
Hangsugárzó építés
- tamagaba
- Törzsvendég

- Hozzászólások: 1417
- Csatlakozott: 2021.11.07., vas. 18:03
- Értékelés: 638
- Tartózkodási hely: Göd
- Kapcsolat:
Re: Hangsugárzó építés
Focar Diablo Reference - Chordel Solaris Signature - Esoteriq Titan Quantum Supreme
Deviant Mirage Pro - Chronos Master Virtuoso IV
Adrya Resor Centaury 6 - Bauers & Wilkans Etherium 9 - Griffon Hyperion II
Deviant Mirage Pro - Chronos Master Virtuoso IV
Adrya Resor Centaury 6 - Bauers & Wilkans Etherium 9 - Griffon Hyperion II
-
Giovanna
- Isten Hozott! :)

- Hozzászólások: 2
- Csatlakozott: 2025.10.13., hétf. 04:49
- Értékelés: 0
- Tartózkodási hely: USA
Re: Hangsugárzó építés
Mit tudnátok ajánlani?
A skysmotor.co.uk a következő termékeket értékesíti online: AC szervomotorok, DC szervomotorok, léptetőmotor-meghajtók, bolygókerekes hajtóművek, és szükség esetén online is megvásárolhatók.
Re: Hangsugárzó építés
Idén szeretném befejezni……
Erősítő:Nelson Pass Aleph5 diy Hangfal:proac response 2.5 diy Hangfalkábel: qed xt40 Összekötő kábel:klotz xlr dac:Cayin idac6 Fejhallgató: shure srh440 Megjelenítő: Lg 55" led tv
- Tctronic
- Beköltözött

- Hozzászólások: 2858
- Csatlakozott: 2014.06.26., csüt. 12:00
- Értékelés: 2801
- Tartózkodási hely: Kistarcsa
Re: Hangsugárzó építés
Próba hangváltóba legolcsóbb, talán Monacort raktam mindig, mert a kísérletezéshez bőven elég.
Hangszóróval párhuzamosan Jenzen Superes (zöld).
Na a lényeg ugye a hangszóróval soros tag. Ide ezeket próbáltam:
Duelund tinned copper/graphite cast resistor
Duelund carbon/silver (barna) ez talán már kifutó széria.
Duelund silver/graphite cast
A minőségi sorrend is ez nálam. Jelenleg az utolsót használom. Sajnos a tapasztalatom, hogy a +-5%-os tűrést nem mindig hozzák, ha van rá lehetőség kérni kell a mérést és párba válogatást, nagy érzékenységű tölcséres hangsugárzóknál sajnos nagyon számít. Nekem is azért maradt meg pár, mert újakat kellett rendelnem az eltérő értékek miatt.
A hangzásbeli eltérés nem jelentős, de azért megvan közöttük.
"A szépség nem maguknak a dolgoknak a tulajdonsága, hanem pusztán az azokat szemlélő elmében keletkezik."
- tamagaba
- Törzsvendég

- Hozzászólások: 1417
- Csatlakozott: 2021.11.07., vas. 18:03
- Értékelés: 638
- Tartózkodási hely: Göd
- Kapcsolat:
Re: Hangsugárzó építés
Szűkíthetjük a kört a jelútban lévőkreshany írta: ↑2025.10.22., szer. 07:31Mundorf MResist SUPREME-t használtam legutóbb magashangszóró előtt. Sokan használják. Pl. a Marten is.
Teszt:
https://www.acoustic-dimension.com/mund ... Critic.pdf
Marten mingus septet hangváltó, 4db panelen kivitelezve ( hangsugárzónként ):
A Marten első fokú váltásokat alkalmaz ( tehát nem a hangváltók karakterisztikája/felépítése elsőfokú ). Kétféle ellenállást látok, az egyik az említett Mundorf MResist SUPREME, a másik valami ilyesmi:
Ilyet próbált már valaki?
https://www.mundorf.com/audio/en/shop/R ... ist_ultra/
Focar Diablo Reference - Chordel Solaris Signature - Esoteriq Titan Quantum Supreme
Deviant Mirage Pro - Chronos Master Virtuoso IV
Adrya Resor Centaury 6 - Bauers & Wilkans Etherium 9 - Griffon Hyperion II
Deviant Mirage Pro - Chronos Master Virtuoso IV
Adrya Resor Centaury 6 - Bauers & Wilkans Etherium 9 - Griffon Hyperion II
Re: Hangsugárzó építés
Mundorf MResist SUPREME-t használtam legutóbb magashangszóró előtt. Sokan használják. Pl. a Marten is.
Teszt:
https://www.acoustic-dimension.com/mund ... Critic.pdf
Marten mingus septet hangváltó, 4db panelen kivitelezve ( hangsugárzónként ):
( https://www.marten.se/products/mingus/mingus-septet/ )
A Marten első fokú váltásokat alkalmaz ( tehát nem a hangváltók karakterisztikája/felépítése elsőfokú ). Kétféle ellenállást látok, az egyik az említett Mundorf MResist SUPREME, a másik valami ilyesmi:
https://hu.mouser.com/c/passive-compone ... r%20Rating
Teszt:
https://www.acoustic-dimension.com/mund ... Critic.pdf
Marten mingus septet hangváltó, 4db panelen kivitelezve ( hangsugárzónként ):
( https://www.marten.se/products/mingus/mingus-septet/ )
A Marten első fokú váltásokat alkalmaz ( tehát nem a hangváltók karakterisztikája/felépítése elsőfokú ). Kétféle ellenállást látok, az egyik az említett Mundorf MResist SUPREME, a másik valami ilyesmi:
https://hu.mouser.com/c/passive-compone ... r%20Rating
Re: Hangsugárzó építés
Kérdezhetem úgy is, hogy a mai ellenállások közül ki melyik típust preferálja és miért.
Re: Hangsugárzó építés
A manapság fellelhető ellenállásokból válogatva kinek mi a tapasztalata passzív váltóban való használatra?
- sutemenyx
- Törzsgárda

- Hozzászólások: 5370
- Csatlakozott: 2015.12.09., szer. 17:08
- Értékelés: 2911
- Tartózkodási hely: Budapest
- Kapcsolat:
Re: Hangsugárzó építés
Igen, nem gondolom rossznak az Alument, sőt azt gondolom, hogy nagyon jó. Szerintem mással van a gond, ha betéve nem jó irányt vesz a változás. Itt az adott helyzetben leginkább az történt, hogy finomabb, tónusgazdagabb a középtartomány, jobban hallatszanak a finomságok, és valahogy a tér is jobb. Olyan tekintetben, hogy most nem azt hallani, hogy egy hangfal szól, hanem inkább csak úgy képződnek a hangok a térben.
Funk Firm LSD + Kiseki Purpleheart NS, Phono 23 prototípus, Streamer 23 prototípus, Sofia 19 Signature erősítő, Galactic JCS 22 ezüst kábelek
http://saboaudio.eu
http://saboaudio.eu
Re: Hangsugárzó építés
Részben visszaszívom az előző hozzászólásomat. Nem hagyott nyugodni a kondi dolog, úgyhogy nekiálltam egy kicsit a váltónak és láss csodát, kb 1,5 dB-lel visszavéve a magas hangerejét, helyreállt a rend. A tesztváltóban Cross Cap volt a magas előtt (de volt korábban Superior Z is), hogy belőjjem a megfelelő kapacitási értékeket, de nem gondoltam volna, hogy egy ugyanolyan értékű, csak másik típusú kondi ennyire elviszi a szubjektív spektrális balanszot, illetve, hogy akár 1-1,5 dB változtatás az egyik hangszórón ekkora különbséget tud hozni. Azért írom, hogy szubjektív, mert mérve ugyanaz az az átvitel mindkét típussal, mégis nagyon durván máshogy szólnak. Szóval úgy néz ki, hogy az Alumen Z mégis marad, így már tetszik amit csinál.
U.i.:
Ne legyetek restek a váltóban a relatív szinteket rendesen beállítani, ha van rá lehetőségetek!
U.i.:
Ne legyetek restek a váltóban a relatív szinteket rendesen beállítani, ha van rá lehetőségetek!
Re: Hangsugárzó építés
A könyvek része a konstrukciónak?
Verses kötet vagy regény? Jótékony hatással van a hangra?
Verses kötet vagy regény? Jótékony hatással van a hangra?
Online
- tunerman
- V.I.P.

- Hozzászólások: 3063
- Csatlakozott: 2007.09.21., pén. 17:26
- Értékelés: 3021
- Tartózkodási hely: Tatabánya
Re: Hangsugárzó építés
A Rullit Super Aero 9 szélessávúak végre megkapták amire régen vártak
, az elektroncsöves Field Coil CCS tápegységet telepítettem a felhasználói helyszínen.
Persze azért volt a zsebemben a biztonság okáért két Kaisei 10uF/350v-os elektrolit kondenzátor, hogy mire bemelegszik rendszer, akkor ezekkel még toljak egy picinyét rajta...ezek bypass kondik lesznek közvetlenül a gerjesztőtekercs kapcsaira szerelve
A lényeg az volt, hogy mire a rendszer bemelegedett, ezek bypass kondik frissen beiktatva kifejtsék jótékony hatásukat.
TJ.
Persze azért volt a zsebemben a biztonság okáért két Kaisei 10uF/350v-os elektrolit kondenzátor, hogy mire bemelegszik rendszer, akkor ezekkel még toljak egy picinyét rajta...ezek bypass kondik lesznek közvetlenül a gerjesztőtekercs kapcsaira szerelve
A lényeg az volt, hogy mire a rendszer bemelegedett, ezek bypass kondik frissen beiktatva kifejtsék jótékony hatásukat.
TJ.
LP: Lurné J1/Air Tangent 1B/Kiseki Agaat, PHONO: Twin Servo MCRIAA, AMPLIFIER: 2SK180 unity coupled SE, CD: Philips CD100 trial run no NFB, TUNER: REL Precedent, CASSETTE: Nakamichi 1000/II, REEL: StellaMaster(SP-8) SPEAKER: Lowther P7M silver vc, TICONAL, HEADPHONES: Stax SRA-14S/SR-009
- Tctronic
- Beköltözött

- Hozzászólások: 2858
- Csatlakozott: 2014.06.26., csüt. 12:00
- Értékelés: 2801
- Tartózkodási hely: Kistarcsa
Re: Hangsugárzó építés
Önmagában nálam sem vált be az Alumen Z. Viszont vannak jó tulajdonságai. Kicsit vegyítve nálam ez a mix vált be eddig a legjobban:denesdr írta: ↑2025.09.10., szer. 21:38Erre én is kíváncsi lennék. Márcsak azért is, mert épp mostanában ugrottam bele én is az Alumen Z "hype"-ba. Hát nekem nagyon nem jött be ez a kondi, legalábbis az én rendszeremben, az én fülemmel hallgatva. Pedig azt gondolná az ember (naivan?), hogy ennyi pénzért már tényleg kaphat egy neutrális kondit, erre ez is csak máshogy rossz és nem univerzálisan jó. Mondom ezt úgy, hogy sokáig aktív váltású volt a rendszerem kondi nélkül, szóval tudom milyen az, amikor nincs kondi a hangszóró előtt, az Alumen Z sem hozta ezt.
Elnézést ezért a "kirohanásomért", csak még a sokkhatás alatt vagyok. Habár ha őszinte akarok lenni, valahol éreztem, hogy nem lesz jó vége kiadni ennyi pénzt kondira. Azért bíztam benne, hogy jó lesz, de nem lett.
Persze ettől még tetszhet valakinek valamilyen rendszerben és nyilván tetszik is. Senki kedvét nem akarom szegni, csak gondoltam leírom a saját tapasztalatomat.
Ha röviden össze szeretném foglalni az Alumen Z általam tapasztalt hangkarakterét, akkor azt mondanám, hogy kristálytiszta(nak tűnő), talán túlzóan is, épp ezért a zenét szétszedi darabokra és magasak felé tolja a szubjektív spektrális eloszlást. Ez utóbbi azért is furcsa, mert szinte mindenhol azt olvastam róla, hogy halkabbnak hallatszódik vele a magas tartomány, ami elsőre furcsa lehet. Hát nálam pont az ellenkezője lett egy fényes, mindent átható, "showtime" csillogás formájában.
Középmagas sugárzó előtt : 2/3 Jantzen Superior Z-cap +1/3 Jantzen Alumen Z-cap + Duelund JDM Pure silver 0,01 uF Bypass
Magassugárzó előtt : 1/2 Jantzen Superior Z-cap +1/2 Jantzen Alumen Z-cap + Duelund JDM Pure silver 0,01 uF Bypass
De szerintem ez is hangszóró és ízlés függő. Kicsit visszaolvasva már én is írtam erről.
"A szépség nem maguknak a dolgoknak a tulajdonsága, hanem pusztán az azokat szemlélő elmében keletkezik."
Re: Hangsugárzó építés
Erre én is kíváncsi lennék. Márcsak azért is, mert épp mostanában ugrottam bele én is az Alumen Z "hype"-ba. Hát nekem nagyon nem jött be ez a kondi, legalábbis az én rendszeremben, az én fülemmel hallgatva. Pedig azt gondolná az ember (naivan?), hogy ennyi pénzért már tényleg kaphat egy neutrális kondit, erre ez is csak máshogy rossz és nem univerzálisan jó. Mondom ezt úgy, hogy sokáig aktív váltású volt a rendszerem kondi nélkül, szóval tudom milyen az, amikor nincs kondi a hangszóró előtt, az Alumen Z sem hozta ezt.
Elnézést ezért a "kirohanásomért", csak még a sokkhatás alatt vagyok. Habár ha őszinte akarok lenni, valahol éreztem, hogy nem lesz jó vége kiadni ennyi pénzt kondira. Azért bíztam benne, hogy jó lesz, de nem lett.
Persze ettől még tetszhet valakinek valamilyen rendszerben és nyilván tetszik is. Senki kedvét nem akarom szegni, csak gondoltam leírom a saját tapasztalatomat.
Ha röviden össze szeretném foglalni az Alumen Z általam tapasztalt hangkarakterét, akkor azt mondanám, hogy kristálytiszta(nak tűnő), talán túlzóan is, épp ezért a zenét szétszedi darabokra és magasak felé tolja a szubjektív spektrális eloszlást. Ez utóbbi azért is furcsa, mert szinte mindenhol azt olvastam róla, hogy halkabbnak hallatszódik vele a magas tartomány, ami elsőre furcsa lehet. Hát nálam pont az ellenkezője lett egy fényes, mindent átható, "showtime" csillogás formájában.
- sutemenyx
- Törzsgárda

- Hozzászólások: 5370
- Csatlakozott: 2015.12.09., szer. 17:08
- Értékelés: 2911
- Tartózkodási hely: Budapest
- Kapcsolat:
Re: Hangsugárzó építés
Celestion Ditton 25 váltó upgrade alumínium fóliás kondenzátorokkal és átvezetékezés ezüst belső vezetékkel:
Funk Firm LSD + Kiseki Purpleheart NS, Phono 23 prototípus, Streamer 23 prototípus, Sofia 19 Signature erősítő, Galactic JCS 22 ezüst kábelek
http://saboaudio.eu
http://saboaudio.eu
Online
- tunerman
- V.I.P.

- Hozzászólások: 3063
- Csatlakozott: 2007.09.21., pén. 17:26
- Értékelés: 3021
- Tartózkodási hely: Tatabánya
Re: Hangsugárzó építés
Rullit Super Aero 9 field coil supply project
Véget ért az utóbbi idők egyik legizgalmasabb fejlesztése, mivel ebben a tárgykörben valódi ritkaságnak számít ez a megépített készülék.
Megpróbáltam azért minden múltbéli jónak ítélt megoldást átmenteni a mai valóságba, például nincs semmilyen félvezető a tápegységben
Még a kimenetre kötött, bekapcsolást jelző lámpák is gáztöltésű Glimm tipusúak - igen aranyosak amikor 120v feletti feszültségnél begyújtanak
A bemérések rendben lezajlottak, de mivel 2 db új 6528 elektroncső került bele, ezért újra kellett kalibrálni az átfogási tartományt. Ez a normál 130v-os működési ponttól +- 10v-ot jelent, amely a két kisméretű mutatós műszeren jól detektálhatóan követhető.
Most következik a meghallgatási és tesztelés, remélhetőleg sok tapasztalatot/ismeretet gyűjtünk...
TJ.
Véget ért az utóbbi idők egyik legizgalmasabb fejlesztése, mivel ebben a tárgykörben valódi ritkaságnak számít ez a megépített készülék.
Megpróbáltam azért minden múltbéli jónak ítélt megoldást átmenteni a mai valóságba, például nincs semmilyen félvezető a tápegységben
A bemérések rendben lezajlottak, de mivel 2 db új 6528 elektroncső került bele, ezért újra kellett kalibrálni az átfogási tartományt. Ez a normál 130v-os működési ponttól +- 10v-ot jelent, amely a két kisméretű mutatós műszeren jól detektálhatóan követhető.
Most következik a meghallgatási és tesztelés, remélhetőleg sok tapasztalatot/ismeretet gyűjtünk...
TJ.
LP: Lurné J1/Air Tangent 1B/Kiseki Agaat, PHONO: Twin Servo MCRIAA, AMPLIFIER: 2SK180 unity coupled SE, CD: Philips CD100 trial run no NFB, TUNER: REL Precedent, CASSETTE: Nakamichi 1000/II, REEL: StellaMaster(SP-8) SPEAKER: Lowther P7M silver vc, TICONAL, HEADPHONES: Stax SRA-14S/SR-009
Online
- tunerman
- V.I.P.

- Hozzászólások: 3063
- Csatlakozott: 2007.09.21., pén. 17:26
- Értékelés: 3021
- Tartózkodási hely: Tatabánya
Re: Hangsugárzó építés
A vezetékezés elkészült, holnap az ellenőrzés és a bekapcsolás/bemérés következik
A Rullit Super Aero 9 gerjesztőtekercsének DC ellenállása 1127 ohm, így 130 voltnál kb. 115mA lesz a párhuzamosan kötött 6528 elektroncső triódáinak összárama. Amennyíben a tekercs melegedésével megváltozna a huzal ellenállása, akkor a CCS megoldás ezt kikompenzálja.
TJ.
A Rullit Super Aero 9 gerjesztőtekercsének DC ellenállása 1127 ohm, így 130 voltnál kb. 115mA lesz a párhuzamosan kötött 6528 elektroncső triódáinak összárama. Amennyíben a tekercs melegedésével megváltozna a huzal ellenállása, akkor a CCS megoldás ezt kikompenzálja.
TJ.
LP: Lurné J1/Air Tangent 1B/Kiseki Agaat, PHONO: Twin Servo MCRIAA, AMPLIFIER: 2SK180 unity coupled SE, CD: Philips CD100 trial run no NFB, TUNER: REL Precedent, CASSETTE: Nakamichi 1000/II, REEL: StellaMaster(SP-8) SPEAKER: Lowther P7M silver vc, TICONAL, HEADPHONES: Stax SRA-14S/SR-009
Online
- tunerman
- V.I.P.

- Hozzászólások: 3063
- Csatlakozott: 2007.09.21., pén. 17:26
- Értékelés: 3021
- Tartózkodási hely: Tatabánya
Re: Hangsugárzó építés
Megjöttek a kínai 150v méréshatárú műszerek, nagy örömmel reszeltem ki számukra a 45mm-es kör alakú lyukat a textilbakelit lapon
TJ.
TJ.
LP: Lurné J1/Air Tangent 1B/Kiseki Agaat, PHONO: Twin Servo MCRIAA, AMPLIFIER: 2SK180 unity coupled SE, CD: Philips CD100 trial run no NFB, TUNER: REL Precedent, CASSETTE: Nakamichi 1000/II, REEL: StellaMaster(SP-8) SPEAKER: Lowther P7M silver vc, TICONAL, HEADPHONES: Stax SRA-14S/SR-009
Online
- tunerman
- V.I.P.

- Hozzászólások: 3063
- Csatlakozott: 2007.09.21., pén. 17:26
- Értékelés: 3021
- Tartózkodási hely: Tatabánya
Re: Hangsugárzó építés
Elkezdtem a behuzalozást, 1,5mm²-es ezüstözött vezeték kerül az alkatrészek közé
És egy fotó a CCS-nek használt 6528 kettős teljesítménytrióda foglalatának az összeköttetéseiről, mivel igen virgonc az istenadta, - simán beoszcillált nagyfrekvenciásan jó nagy jelszinten .
TJ.
És egy fotó a CCS-nek használt 6528 kettős teljesítménytrióda foglalatának az összeköttetéseiről, mivel igen virgonc az istenadta, - simán beoszcillált nagyfrekvenciásan jó nagy jelszinten .
TJ.
LP: Lurné J1/Air Tangent 1B/Kiseki Agaat, PHONO: Twin Servo MCRIAA, AMPLIFIER: 2SK180 unity coupled SE, CD: Philips CD100 trial run no NFB, TUNER: REL Precedent, CASSETTE: Nakamichi 1000/II, REEL: StellaMaster(SP-8) SPEAKER: Lowther P7M silver vc, TICONAL, HEADPHONES: Stax SRA-14S/SR-009
Online
- tunerman
- V.I.P.

- Hozzászólások: 3063
- Csatlakozott: 2007.09.21., pén. 17:26
- Értékelés: 3021
- Tartózkodási hely: Tatabánya
Re: Hangsugárzó építés
Elkészültem az alkatrészek elrendezésével, a feliratot egy gravirozott fémlapra szeretném majd elkészítettni.
TJ.
TJ.
LP: Lurné J1/Air Tangent 1B/Kiseki Agaat, PHONO: Twin Servo MCRIAA, AMPLIFIER: 2SK180 unity coupled SE, CD: Philips CD100 trial run no NFB, TUNER: REL Precedent, CASSETTE: Nakamichi 1000/II, REEL: StellaMaster(SP-8) SPEAKER: Lowther P7M silver vc, TICONAL, HEADPHONES: Stax SRA-14S/SR-009
Online
- tunerman
- V.I.P.

- Hozzászólások: 3063
- Csatlakozott: 2007.09.21., pén. 17:26
- Értékelés: 3021
- Tartózkodási hely: Tatabánya
Re: Hangsugárzó építés
Ismét jelentkezem egy field coil tápegység megtervezése és kivitelezése okán, amely egy Rullit Super Aero 9 tipusú hangszórópárhoz készül.
Mivel a múlt század elejéről származó elektrómágneses gerjesztésű szélessávú hangszórók elve újra divatba jött, és mindjárt a csillagászati ársávba tolta a korabeli technika mostani reinkarnációit
Ami viszont új projektben, az a 21 század hozzáadott értéke lesz ehhez a közel 100 éves technikához - a gerjesztő feszültséget előállító tápegység. Ezek most már sokkal komolyabbak lehetnek mint az egyszerű CLC kivitelű korabeli passzív tápegységek, habár persze annak is megvan a saját rajongótábora...
Terveim egy elektroncsövekkel megépíthető verzióra vonatkoznak - csöves egyenírányítás + szabályozható kimenőfeszültségű, elektroncsöves CCS áramkör a kimenetre. A Rullit Super Aero 9 kb. 130v gerjesztőfeszültségnél érzi jól magát, de lehetőség lenne azért +- 20v finomszabályzásra is.
A deszkamodellt már megépítettem, két darab Bendix 6080 diódának kötve végzi az egyenírányítást, míg kettő 6528 nagyteljesítményű grafitanódos kettőstrióda lesz a csatornánként szabályozható CCS.
TJ.
Mivel a múlt század elejéről származó elektrómágneses gerjesztésű szélessávú hangszórók elve újra divatba jött, és mindjárt a csillagászati ársávba tolta a korabeli technika mostani reinkarnációit
Ami viszont új projektben, az a 21 század hozzáadott értéke lesz ehhez a közel 100 éves technikához - a gerjesztő feszültséget előállító tápegység. Ezek most már sokkal komolyabbak lehetnek mint az egyszerű CLC kivitelű korabeli passzív tápegységek, habár persze annak is megvan a saját rajongótábora...
Terveim egy elektroncsövekkel megépíthető verzióra vonatkoznak - csöves egyenírányítás + szabályozható kimenőfeszültségű, elektroncsöves CCS áramkör a kimenetre. A Rullit Super Aero 9 kb. 130v gerjesztőfeszültségnél érzi jól magát, de lehetőség lenne azért +- 20v finomszabályzásra is.
A deszkamodellt már megépítettem, két darab Bendix 6080 diódának kötve végzi az egyenírányítást, míg kettő 6528 nagyteljesítményű grafitanódos kettőstrióda lesz a csatornánként szabályozható CCS.
TJ.
LP: Lurné J1/Air Tangent 1B/Kiseki Agaat, PHONO: Twin Servo MCRIAA, AMPLIFIER: 2SK180 unity coupled SE, CD: Philips CD100 trial run no NFB, TUNER: REL Precedent, CASSETTE: Nakamichi 1000/II, REEL: StellaMaster(SP-8) SPEAKER: Lowther P7M silver vc, TICONAL, HEADPHONES: Stax SRA-14S/SR-009
Online
- wasiliy888
- Kezdő Fórumlakó

- Hozzászólások: 491
- Csatlakozott: 2014.08.06., szer. 22:59
- Értékelés: 191
- Tartózkodási hely: Budapest
Re: Hangsugárzó építés
Ezt a projekt leírást már tavaly az AVX másik rovatába beküldtem. De most, a hangsugárzóm -első változatának elkészülte után csaknem egy évvel -, abba az állapotába ért, hogy talán (és a hangsúly ezen van) érdemes a lényeges részeket kibővítve, a rizsát pedig megvágva, ide is betenni:
Tudtommal nem szerepel ezeknek a hangszóróknak a kombinációja semelyik diy fórumon, portálon, illetve nem egy gyári konstrukció másolata.
Jelentős mértékben a kényszerűség is hajtott afelé, hogy jómagam álljak neki a hangsuárzóim átalakításának. Mivel az állványos Castle Eden dobozaimat több, mint 26 éve vásároltam - exdemo darabokként, kedvezményes áron -, ideje volt felújítani őket.
Már 16 éve fali tartókonzolon foglalnak helyet a családi béke érdekében, viszonylag magasan. Jóval magasabban, mintha állványon lennének. Épp ezért, jócskán lefelé irányozva tudnak csak megfelelő hangot produkálni. Szerencsére ezen még segít, hogy inverz elrendezésű, vagyis a mélyközép hangszóró van felül, és lentebb a magas. Manapság ritka az ilyen konstrukció, és nincsen elegendő anyagi lehetőségem egy igazán minőségi, új hangfal megvásárlására.
A felújítást több meghibásodás, javítás előzte meg. Az egyik mélyközép hangszóróban elengedett a pille. Talán egy év sem telt el, mire a másikban meg a tekercséről levált a kivezetéshez tartó kis vezeték forrasztása. Majd az egyik magashangszóró is tönkrement. Valószínűleg, kiszáradt a ferrofluid benne. Ez utóbbit magam már nem tudtam orvosolni, ki kellett cserélnem. Persze, újat, eredeti állapotút ebből a régi dómból nem lehetett beszerzni, így maradt a felújított, az is Angliából neten rendelve. Csak a hibásat cseréltem, nem párban a kettőt, ami az álmoskönyv szerint semmi jót nem jelent, viszont költséghatékony. Minden javítás magával hozott némi kis tuningot is, mikor mit. Hol a kondenzátorok, vagy ellenállások, vagy épp a belső kábelezés cseréjét. Végül elhatároztam, hogy a teljes felújítás, átépítés juttathat el az audio nirv…, akarom mondani valhallához.
Többféle mélyközép és magas hangszórót vettem számításba, különféle párosításokban, amiknek elérhető adatai voltak független tesztekből. VituixCAD programmal rengeteg órát szórakoztam a váltóvariánsokkal az egyes összeállításokban. Volt olcsó verzió, volt ahol az ár nem számított, ahol a frekvenciamenetet részesítettem előnyben, és más szempontok szerinti.
Sokaktól kaptam tanácsot, és olvastam olyan tippeket, amik nem kifejezetten nekem szóltak, mégis hasznosnak bizonyultak.
Az új hangfalam mélyközép hangszórója az SB Acoustic egyik gyártmánya, az SB17NBAC35-8, ahol a 17 a 170mm-es méretre utal (ez a teljes átmérő, a kosárral, peremmel mindennel együtt), az utána lévő betűkből valahogy kijön a membrán anyaga, ami alumínium, a C35 a 35mm-es tekercsét jelzi, és végül a 8-as pedig a 8 ohmos átlag impedanciát takarja. Elég jó tulajdonságokkal bír mérve is ez a skandináv tervek alapján, távol-keleten gyártott hangszóró (ilyet ki hallott már?). Alacsony alsó határfrekvencia (fs=32Hz), viszonylag csekély harmónikus torzítások, magasan jelentkező breakup (6-7kHz), eléggé lineáris átvitel, stb. Persze, nem annyira magas az érzékenység, ahogy azt a gyártó adatlapján olvasni lehet (kb 86dB), az impedancia pedig 8 ohm helyett, inkább 6 ohmhoz közelítő átlag, az elektromos és mechanikai paraméterei meg nem annyira reflex, mint inkább zárt doboz konstrukciókhoz teszik ideálissá, de hát semmi sem lehet tökéletes, főleg nem ebben az ársávban.
A magas hangszóró Seas H1189-06 típus, másik nevén Seas 27TDFC. Egyszerű lágy textil dóm 27mm átmérővel, ferrofluid hűtéssel, ami megnöveli a terhelhetőségét, plusz dupla kamrával. Ugyanez a típus kapható hűtőfolyadék nélküli változatban is, nagyjából ugyanannyiért. Az enyém viszont annál másfélszer nagyobb teljesítménnyel hajtható (90W). Bár egyes mérnökök szerint a ferrofluid nincs jótékony hatással a hangzásra. Az előlapja műanyag, a drágább típusoknál azért ez már fémből van. Amiben kiemelkedő, hogy egészen alacsony frekvenciákon is használható még. A gyári adatlapon szereplő fs=550Hz, a mérések szerint valójában még ennél is jobb, 520Hz körüli. Illik ennek a háromszorosán váltani minimum. A másik jó tulajdonsága, hogy még 25kHz fölött is értékelhető a teljesítménye. Ez egy ilyen olcsó magas hangszórónál egyáltalán nem szokványos. Kicsit fura az impedanciamenet, egy nagy csúcs helyett, kettő kisebb van, némileg lankásabbak. Viszont az átlag a megadott 6 ohm helyett inkább 4 felé közelít.
Az átépítés első menete, a dobozok belső csillapításról szólt, akkor még az eredeti hangszórók és váltó (persze ez utóbbi már tuningokkal) kerültek vissza a Castle Edenbe.
Kibéleltem a dobozt 4mm bitumen, plusz 8mm bitumen(2)-filc(6) rétegekkel, és csillapítottam kártolt gyapjúval. Ez utóbbit csak a mélyközép mögé tettem. Az eredeti 20 literes belső térfogat így valamivel kevesebb lett, kb 18,5 liter. Sok dologra felkészültem, de így is adódott néhány, amit menet közben kellett kitalálnom. Ennek következtében a végeredmény külsőre nem túl tetszetős, de legalább igen ronda.
A Castle Eden előlapját 2mm-es bitumennel és 2x6mm OSB (préselt fareszelék, nem olyan nehéz, és sűrű, mint az MDF) lappal borítottam. Ezeket vágtam ki a hangszóróknak és a reflexnyílásnak megfelelő méretűre. Az eredeti doboz 25mm MDF-ből van, az átalakítás miatt azonban az előlapja kb 40mm, a többi pedig nagyjából 30mm, a filcet nem számolva.
Az oldalsó élekre ragasztottam negyedkörlécet, ez nem dísz, az ott fellépő diffrakció csökkentése a szerepe. Utána be akartam borítani egy márványt utánzó fóliával, ami nem ragadt rá egyáltalán a fára. Így ez kimaradt. Később kaptam azt a tippet, hogy lakkozni kell előbb az OSB-t, utána megmarad rajta a fólia.
A hangszórók porvédőselymét a régi, műanyagtüskés-pattintós megoldás helyett, mágneses módon rögzítettem.
Az első váltóval rögtön működött a hangsugárzó, és ez már adott egy nagyszerű érzést, de katasztrófálisan szólt. Pár óra után eldöntöttem, hogy nem maradhat így. Sikerült rájönnöm, hol hibáztam, viszont a meglévő alkatrészekkel tudtam csupán átépíteni. Az eredmény jobb lett, azonban a tökéletestől messze volt. Így szükségszerűvé vált a további átalakítás, az újabb váltó. Mindkettő még tavaly készült. Viszont a harmadik - remélhetőleg már végleges - változatra csak most tudtam sort keríteni.
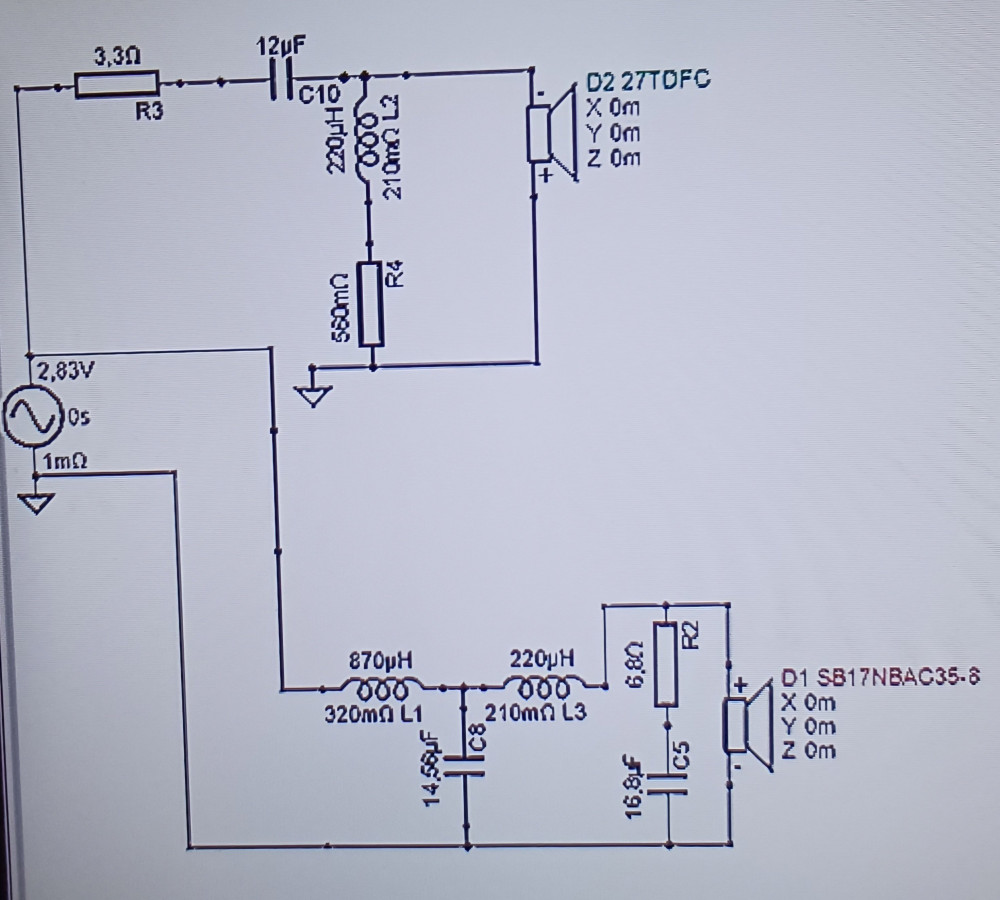
Nem lett túl bonyolult (a keresztfrekvencia 1900Hz): felül másodrendű - 12dB/oktáv a vágás (a magas hangszóró inverz bekötéssel van), alul harmadrendű - 18dB/oktáv. Van még egy zobel közvetlenül a mélyközép előtt, és még pár bypass kondi itt-ott, amikkel viszonylag olcsón lehet javítani a vele párhuzamosan beépített kondenzátorok “hangminőségén”. A magasnál egy szintező ellenállás van. Az előző változatokban L-paddal szinteztem, de így jobbnak gondolom, és olcsóbb is.
Az eredeti súlya a hangsugárzók darabjának kb 8-9 kg volt, az átépítés után ez 14 kg körül alakul.
A két hangszórónak a váltómmal szimulált frekvencia menete: a 85Hz-30kHz tartományban kb 86 dB végig (+-1,5dB), az alatta és fölötte lévő részeken jócskán esik. De ebben nincsenek benne a reflex doboz és a csillapítás, valamint a falhoz közeli elhelyezés hatásai. Ezekkel együtt, 40Hz-nél lehet az alsó határa, ami szép egy 20 literes kis kétutastól.
A Castle Eden a gyári adata szerint 87dB-es, de egy korabeli (‘97) hangfal csoportteszt szerint inkább csak 83-84dB. Az új hangsugárzó azonos erősítő beállítással jóval hangosabb, ezért úgy gondolom, hogy nagyjából helytálló, amit a szimuláció mutat a hatásfokra.
A legújabb hangváltó variációval, már az impedancia és az elektromos fázis is kielégítő, szerintem. Előbbi átlaga kb 6 ohm, minimuma: 5,3 (700Hz). Viszonylag könnyen hajtható hangfal, egy átlagos erősítőnek is, az LZ5nek pedig igazán nem okoz gondot. Az elektromos fázis eltérése +-15 fok 200Hz-30kHz tartományban.
Összességében az egész 50 óra szerelés, plusz az alkatrész beszerzésekre, tervezésre, tanulásra fordított idő. Az összköltség, mindennel együtt kb 300 ezer Ft, de ezt nem egyszerre kellett kiadnom, szerencsére. Ebben egyedül a Castle Eden eredeti doboza nincs benne. Mindennek nagyjából a felét teszi ki a hangszórókészlet, az egyéb dolgok beleférnek a többibe (kábelek, váltóalkatrészek a régiből újrahasznosítottakat is számolva, faanyag, ragasztó, stb.) Ennyiből csak a középkategóriás hangsugárzók belépő modelljeit lehet megvenni újonnan, ha épp akciósak.
Alkatrészek: a kondik kék jantzen (standard zcap), miflex mkp-13, remix c3013 (nos), cornell dubilier (bypass), a tekercsek mind jantzen légmagosak, a mélyközépnél a nagyobb az litze impregnált (ezt itt vettem AVXen), az ellenállások jantzen és visaton moxok. A belső kábelezés aq és canare.
A hifi rendszerem hangzása a korábban sötét, komor tónusa helyett kifejezetten élénk és friss, könnyed lett. A mélyek nem telepednek rá a hangképre, de kellő mértékben jelen vannak, ott ahol kell. Nem puffog, nem brummog, szép, artikulált. Tisztább a megszólalás a teljes frekvenciatartományban, rengeteg torzítás megszűnt. Ez magával hozta, hogy több részletet lehet hallani. Ezeken kívül jobb a tere is a zenének, mélységben elsősorban, és kevésbé dobozos a hangzás.
Ha bármi kérdésed van a fentiekkel kapcsolatban, szívesen válaszolok. És elnézést azoktól, akiknek ez az egész túlságosan alapszintű, vagy még az alatt van nekik.
Tudtommal nem szerepel ezeknek a hangszóróknak a kombinációja semelyik diy fórumon, portálon, illetve nem egy gyári konstrukció másolata.
Jelentős mértékben a kényszerűség is hajtott afelé, hogy jómagam álljak neki a hangsuárzóim átalakításának. Mivel az állványos Castle Eden dobozaimat több, mint 26 éve vásároltam - exdemo darabokként, kedvezményes áron -, ideje volt felújítani őket.
Már 16 éve fali tartókonzolon foglalnak helyet a családi béke érdekében, viszonylag magasan. Jóval magasabban, mintha állványon lennének. Épp ezért, jócskán lefelé irányozva tudnak csak megfelelő hangot produkálni. Szerencsére ezen még segít, hogy inverz elrendezésű, vagyis a mélyközép hangszóró van felül, és lentebb a magas. Manapság ritka az ilyen konstrukció, és nincsen elegendő anyagi lehetőségem egy igazán minőségi, új hangfal megvásárlására.
A felújítást több meghibásodás, javítás előzte meg. Az egyik mélyközép hangszóróban elengedett a pille. Talán egy év sem telt el, mire a másikban meg a tekercséről levált a kivezetéshez tartó kis vezeték forrasztása. Majd az egyik magashangszóró is tönkrement. Valószínűleg, kiszáradt a ferrofluid benne. Ez utóbbit magam már nem tudtam orvosolni, ki kellett cserélnem. Persze, újat, eredeti állapotút ebből a régi dómból nem lehetett beszerzni, így maradt a felújított, az is Angliából neten rendelve. Csak a hibásat cseréltem, nem párban a kettőt, ami az álmoskönyv szerint semmi jót nem jelent, viszont költséghatékony. Minden javítás magával hozott némi kis tuningot is, mikor mit. Hol a kondenzátorok, vagy ellenállások, vagy épp a belső kábelezés cseréjét. Végül elhatároztam, hogy a teljes felújítás, átépítés juttathat el az audio nirv…, akarom mondani valhallához.
Többféle mélyközép és magas hangszórót vettem számításba, különféle párosításokban, amiknek elérhető adatai voltak független tesztekből. VituixCAD programmal rengeteg órát szórakoztam a váltóvariánsokkal az egyes összeállításokban. Volt olcsó verzió, volt ahol az ár nem számított, ahol a frekvenciamenetet részesítettem előnyben, és más szempontok szerinti.
Sokaktól kaptam tanácsot, és olvastam olyan tippeket, amik nem kifejezetten nekem szóltak, mégis hasznosnak bizonyultak.
Az új hangfalam mélyközép hangszórója az SB Acoustic egyik gyártmánya, az SB17NBAC35-8, ahol a 17 a 170mm-es méretre utal (ez a teljes átmérő, a kosárral, peremmel mindennel együtt), az utána lévő betűkből valahogy kijön a membrán anyaga, ami alumínium, a C35 a 35mm-es tekercsét jelzi, és végül a 8-as pedig a 8 ohmos átlag impedanciát takarja. Elég jó tulajdonságokkal bír mérve is ez a skandináv tervek alapján, távol-keleten gyártott hangszóró (ilyet ki hallott már?). Alacsony alsó határfrekvencia (fs=32Hz), viszonylag csekély harmónikus torzítások, magasan jelentkező breakup (6-7kHz), eléggé lineáris átvitel, stb. Persze, nem annyira magas az érzékenység, ahogy azt a gyártó adatlapján olvasni lehet (kb 86dB), az impedancia pedig 8 ohm helyett, inkább 6 ohmhoz közelítő átlag, az elektromos és mechanikai paraméterei meg nem annyira reflex, mint inkább zárt doboz konstrukciókhoz teszik ideálissá, de hát semmi sem lehet tökéletes, főleg nem ebben az ársávban.
A magas hangszóró Seas H1189-06 típus, másik nevén Seas 27TDFC. Egyszerű lágy textil dóm 27mm átmérővel, ferrofluid hűtéssel, ami megnöveli a terhelhetőségét, plusz dupla kamrával. Ugyanez a típus kapható hűtőfolyadék nélküli változatban is, nagyjából ugyanannyiért. Az enyém viszont annál másfélszer nagyobb teljesítménnyel hajtható (90W). Bár egyes mérnökök szerint a ferrofluid nincs jótékony hatással a hangzásra. Az előlapja műanyag, a drágább típusoknál azért ez már fémből van. Amiben kiemelkedő, hogy egészen alacsony frekvenciákon is használható még. A gyári adatlapon szereplő fs=550Hz, a mérések szerint valójában még ennél is jobb, 520Hz körüli. Illik ennek a háromszorosán váltani minimum. A másik jó tulajdonsága, hogy még 25kHz fölött is értékelhető a teljesítménye. Ez egy ilyen olcsó magas hangszórónál egyáltalán nem szokványos. Kicsit fura az impedanciamenet, egy nagy csúcs helyett, kettő kisebb van, némileg lankásabbak. Viszont az átlag a megadott 6 ohm helyett inkább 4 felé közelít.
Az átépítés első menete, a dobozok belső csillapításról szólt, akkor még az eredeti hangszórók és váltó (persze ez utóbbi már tuningokkal) kerültek vissza a Castle Edenbe.
Kibéleltem a dobozt 4mm bitumen, plusz 8mm bitumen(2)-filc(6) rétegekkel, és csillapítottam kártolt gyapjúval. Ez utóbbit csak a mélyközép mögé tettem. Az eredeti 20 literes belső térfogat így valamivel kevesebb lett, kb 18,5 liter. Sok dologra felkészültem, de így is adódott néhány, amit menet közben kellett kitalálnom. Ennek következtében a végeredmény külsőre nem túl tetszetős, de legalább igen ronda.
A Castle Eden előlapját 2mm-es bitumennel és 2x6mm OSB (préselt fareszelék, nem olyan nehéz, és sűrű, mint az MDF) lappal borítottam. Ezeket vágtam ki a hangszóróknak és a reflexnyílásnak megfelelő méretűre. Az eredeti doboz 25mm MDF-ből van, az átalakítás miatt azonban az előlapja kb 40mm, a többi pedig nagyjából 30mm, a filcet nem számolva.
Az oldalsó élekre ragasztottam negyedkörlécet, ez nem dísz, az ott fellépő diffrakció csökkentése a szerepe. Utána be akartam borítani egy márványt utánzó fóliával, ami nem ragadt rá egyáltalán a fára. Így ez kimaradt. Később kaptam azt a tippet, hogy lakkozni kell előbb az OSB-t, utána megmarad rajta a fólia.
A hangszórók porvédőselymét a régi, műanyagtüskés-pattintós megoldás helyett, mágneses módon rögzítettem.
Az első váltóval rögtön működött a hangsugárzó, és ez már adott egy nagyszerű érzést, de katasztrófálisan szólt. Pár óra után eldöntöttem, hogy nem maradhat így. Sikerült rájönnöm, hol hibáztam, viszont a meglévő alkatrészekkel tudtam csupán átépíteni. Az eredmény jobb lett, azonban a tökéletestől messze volt. Így szükségszerűvé vált a további átalakítás, az újabb váltó. Mindkettő még tavaly készült. Viszont a harmadik - remélhetőleg már végleges - változatra csak most tudtam sort keríteni.
Nem lett túl bonyolult (a keresztfrekvencia 1900Hz): felül másodrendű - 12dB/oktáv a vágás (a magas hangszóró inverz bekötéssel van), alul harmadrendű - 18dB/oktáv. Van még egy zobel közvetlenül a mélyközép előtt, és még pár bypass kondi itt-ott, amikkel viszonylag olcsón lehet javítani a vele párhuzamosan beépített kondenzátorok “hangminőségén”. A magasnál egy szintező ellenállás van. Az előző változatokban L-paddal szinteztem, de így jobbnak gondolom, és olcsóbb is.
Az eredeti súlya a hangsugárzók darabjának kb 8-9 kg volt, az átépítés után ez 14 kg körül alakul.
A két hangszórónak a váltómmal szimulált frekvencia menete: a 85Hz-30kHz tartományban kb 86 dB végig (+-1,5dB), az alatta és fölötte lévő részeken jócskán esik. De ebben nincsenek benne a reflex doboz és a csillapítás, valamint a falhoz közeli elhelyezés hatásai. Ezekkel együtt, 40Hz-nél lehet az alsó határa, ami szép egy 20 literes kis kétutastól.
A Castle Eden a gyári adata szerint 87dB-es, de egy korabeli (‘97) hangfal csoportteszt szerint inkább csak 83-84dB. Az új hangsugárzó azonos erősítő beállítással jóval hangosabb, ezért úgy gondolom, hogy nagyjából helytálló, amit a szimuláció mutat a hatásfokra.
A legújabb hangváltó variációval, már az impedancia és az elektromos fázis is kielégítő, szerintem. Előbbi átlaga kb 6 ohm, minimuma: 5,3 (700Hz). Viszonylag könnyen hajtható hangfal, egy átlagos erősítőnek is, az LZ5nek pedig igazán nem okoz gondot. Az elektromos fázis eltérése +-15 fok 200Hz-30kHz tartományban.
Összességében az egész 50 óra szerelés, plusz az alkatrész beszerzésekre, tervezésre, tanulásra fordított idő. Az összköltség, mindennel együtt kb 300 ezer Ft, de ezt nem egyszerre kellett kiadnom, szerencsére. Ebben egyedül a Castle Eden eredeti doboza nincs benne. Mindennek nagyjából a felét teszi ki a hangszórókészlet, az egyéb dolgok beleférnek a többibe (kábelek, váltóalkatrészek a régiből újrahasznosítottakat is számolva, faanyag, ragasztó, stb.) Ennyiből csak a középkategóriás hangsugárzók belépő modelljeit lehet megvenni újonnan, ha épp akciósak.
Alkatrészek: a kondik kék jantzen (standard zcap), miflex mkp-13, remix c3013 (nos), cornell dubilier (bypass), a tekercsek mind jantzen légmagosak, a mélyközépnél a nagyobb az litze impregnált (ezt itt vettem AVXen), az ellenállások jantzen és visaton moxok. A belső kábelezés aq és canare.
A hifi rendszerem hangzása a korábban sötét, komor tónusa helyett kifejezetten élénk és friss, könnyed lett. A mélyek nem telepednek rá a hangképre, de kellő mértékben jelen vannak, ott ahol kell. Nem puffog, nem brummog, szép, artikulált. Tisztább a megszólalás a teljes frekvenciatartományban, rengeteg torzítás megszűnt. Ez magával hozta, hogy több részletet lehet hallani. Ezeken kívül jobb a tere is a zenének, mélységben elsősorban, és kevésbé dobozos a hangzás.
Ha bármi kérdésed van a fentiekkel kapcsolatban, szívesen válaszolok. És elnézést azoktól, akiknek ez az egész túlságosan alapszintű, vagy még az alatt van nekik.
- Csatolmányok
Dynavox X4000
ValhallA Raindrops, CuAgSS8/3(SRC), 8HC(PWR)
2xTPlinkMC200(optika)-HydraSwitch+MStáp-WWstarl.8-Laptop-Core AudioPC2015(Win10/FidelizerPro/Tidal/Roon)+PPAv3usb-ValhallA AgPtRXFv2usb-AudioGD M11(SxrF1)-ValhallA CuAgSSrca-LZ5 Aquincum-Qed Sign.Rev.-DIY 2WVB20Lmk3
ValhallA Raindrops, CuAgSS8/3(SRC), 8HC(PWR)
2xTPlinkMC200(optika)-HydraSwitch+MStáp-WWstarl.8-Laptop-Core AudioPC2015(Win10/FidelizerPro/Tidal/Roon)+PPAv3usb-ValhallA AgPtRXFv2usb-AudioGD M11(SxrF1)-ValhallA CuAgSSrca-LZ5 Aquincum-Qed Sign.Rev.-DIY 2WVB20Lmk3
Re: Hangsugárzó építés
ez most miről szól? az RLC dobozról?
ez biztos így van, én semmit nem értek a hangfal,de más építéshez sem. azt tudom, az érzékenységet megadják 1W 1m 'kHz és ezzel lehet tapogatózni, mégis mennyire kell hajtani. gondolom, kell egy fix adat, ami összevethető. Valami logika van benne, mert ez a hangfal pl elég jól hajtható pár Wattal, míg egy -szintén papíron- érzéketlenebb kevésbé.
egyébként nekem,ha jól emlékszem, a mély hangszóróim oldalanként 2db 25 cm-es, hosszúlöketű(!) és elvileg 95dB érzékenység/db, de senki ne kérjen tőlem mérési jegyzőkönyvet, csak ezt írták róla. Az nem tudom, mit jelent, milyen frekvencián mérve, de emlékeim szerint 6 vagy 9 kg a mágnese. a magasnak 3 kg
van bennük anyag, le is veri az ember fejéről a kalapot, ha elszabadul. gyerekektől elzárva tartandó
enyém 102dB papíron. Olyan hangnyomásra képes 2x20Wattal, 25m2 lakószobában, amit szerintem nem tud senki elképzelni. Akinek ilyen van, sokszor az sincs vele tisztába, mert nem feszegeti a határait, esetleg valami nem jól van beállítva és betorzít, nem az elektronika, maga a hangkép, pl rossz,visítós madzaggal. Gőzöm sincs, az hány dB lehet, de az ember tüdejébe beszorul a levegő. Erre légyfinghalkan hallgatom, néha a sokkal messzebb lévő szobában szóló tévé túlkiabálja.
de jól elkanyarodtunk a peremtől...
ez biztos így van, én semmit nem értek a hangfal,de más építéshez sem. azt tudom, az érzékenységet megadják 1W 1m 'kHz és ezzel lehet tapogatózni, mégis mennyire kell hajtani. gondolom, kell egy fix adat, ami összevethető. Valami logika van benne, mert ez a hangfal pl elég jól hajtható pár Wattal, míg egy -szintén papíron- érzéketlenebb kevésbé.
egyébként nekem,ha jól emlékszem, a mély hangszóróim oldalanként 2db 25 cm-es, hosszúlöketű(!) és elvileg 95dB érzékenység/db, de senki ne kérjen tőlem mérési jegyzőkönyvet, csak ezt írták róla. Az nem tudom, mit jelent, milyen frekvencián mérve, de emlékeim szerint 6 vagy 9 kg a mágnese. a magasnak 3 kg
enyém 102dB papíron. Olyan hangnyomásra képes 2x20Wattal, 25m2 lakószobában, amit szerintem nem tud senki elképzelni. Akinek ilyen van, sokszor az sincs vele tisztába, mert nem feszegeti a határait, esetleg valami nem jól van beállítva és betorzít, nem az elektronika, maga a hangkép, pl rossz,visítós madzaggal. Gőzöm sincs, az hány dB lehet, de az ember tüdejébe beszorul a levegő. Erre légyfinghalkan hallgatom, néha a sokkal messzebb lévő szobában szóló tévé túlkiabálja.
de jól elkanyarodtunk a peremtől...
avantgardeAcoustic, kondo, 47Lab, RS Laboratory, operaConsonanceLP5, twAcustic, vivLab, artemisLabs, zyx, hana, Quad CDP, KSL, TakeT, audioNote, furuyamaAudioLab, vdHul, tiglon, daruma, SaSuPa, onzow, loricraft, townshend, tmpAnt, hitachiSax
halfnote.hu
halfnote.hu
- fülelek
- V.I.P.

- Hozzászólások: 7211
- Csatlakozott: 2005.08.08., hétf. 20:44
- Értékelés: 5288
- Tartózkodási hely: Csobánka
Re: Hangsugárzó építés
A mélyhangszóró 94dB feletti érzékenysége -ami ténylegesen használható lenne -városi legenda. Egyetértünk abban, hogy lineáris átvitelt szeretnénk, amibe a mély hangok is beletartoznak. Ha megnézzük az adott hangszóró adatlapját, azt az érzékenységet kell figyelembe venni, ami 60-100Hz között van, a szokásos reflex vagy tl hangvezetés csak ez alatt segít rá. Még a hangosításra kitalált nagy átmérőjű hangszórók (ritka kivétellel)sem tudják 60Hz-en a 95dB-sem, a 30cm alattiaknak még a 92dB is kihívás. Ráadásul ha relatíve keskeny dobozba tesszük a hangszórónkat, akkor a hangelhajlás jelensége miatt is le kell csökkentenünk az érzékenységet (baffle step compensation) és máris jócskán 90dB alatt járunk. A papír/képernyő sok mindent kibír, manapság nem szégyen hazudni, elhitetni azt, ami nyilvánvalóan nem igaz, az élet minden területén >90%-ban hazudnak a reklámok, adatlapok, még egy vacak porszívóra se adnak meg ténylegesen mérhető szívásteljesítményt.
Egy 86dB tényleges érzékenységű doboz is elég nagyot szól akár egy kis vagy közepes teljesítményű erősítővel, különösen, ha olyan zenénél, aminél a dinamika kellően össze van nyomva. 16W teljesítmény egy 86dB-es hangszórónál 98dB hangnyomást kelt 1 méterre, ha 2 méterre ülünk és 2 csatornát hallgatunk, az bizony nagyon hangos lesz, különösen egy átlagosan közepesen rossz akusztikájú szobában.
És még valami. Az érzékenységet szabványosítandó 2,83V feszültséget vezetnek a hangsugárzó kapcsaihoz. ami csak 8 Ohm terelésnél jelent 1 wattot, egy két és félutas állódoboz, ahol a BSC-t az alsó mélyhangszóró végzi máris 4 ohmos mélyben, tehát 2 wattot emészt. Az ilyen dobozok a fal közelében jelentős mélyhang emelést produkálnak, amit sokan szeretnek, de mérés nélkül igencsak fals átvitelt eredményez.
A mindenbe belekötni vágyók felhorkannak: Na és a Klipschhorn? Na az kivétel, ott a hangvezetésbe bevont szoba sokat segíthet, bár elnézve a mérési eredményeket https://www.stereophile.com/content/kli ... asurements eléggé elszomorító a cucc.
Egy 86dB tényleges érzékenységű doboz is elég nagyot szól akár egy kis vagy közepes teljesítményű erősítővel, különösen, ha olyan zenénél, aminél a dinamika kellően össze van nyomva. 16W teljesítmény egy 86dB-es hangszórónál 98dB hangnyomást kelt 1 méterre, ha 2 méterre ülünk és 2 csatornát hallgatunk, az bizony nagyon hangos lesz, különösen egy átlagosan közepesen rossz akusztikájú szobában.
És még valami. Az érzékenységet szabványosítandó 2,83V feszültséget vezetnek a hangsugárzó kapcsaihoz. ami csak 8 Ohm terelésnél jelent 1 wattot, egy két és félutas állódoboz, ahol a BSC-t az alsó mélyhangszóró végzi máris 4 ohmos mélyben, tehát 2 wattot emészt. Az ilyen dobozok a fal közelében jelentős mélyhang emelést produkálnak, amit sokan szeretnek, de mérés nélkül igencsak fals átvitelt eredményez.
A mindenbe belekötni vágyók felhorkannak: Na és a Klipschhorn? Na az kivétel, ott a hangvezetésbe bevont szoba sokat segíthet, bár elnézve a mérési eredményeket https://www.stereophile.com/content/kli ... asurements eléggé elszomorító a cucc.
