Annak érdekében, hogy fenntartsuk ezt a szigetet, szükségünk van bevételre. Te is támogathatsz minket, ha azt szeretnéd, hogy sokáig és stabilan tudjunk működni. Amennyiben élsz ezzel a lehetőséggel, azt mi megköszönjük!

Leak Point One előfok

Minimum 30 éves készülékek
Avatar
lacy
V.I.P.
V.I.P.
Hozzászólások: 1536
Csatlakozott: 2012.09.28., pén. 17:43
Értékelés: 828

Leak Point One előfok

Hozzászólás Szerző: lacy »

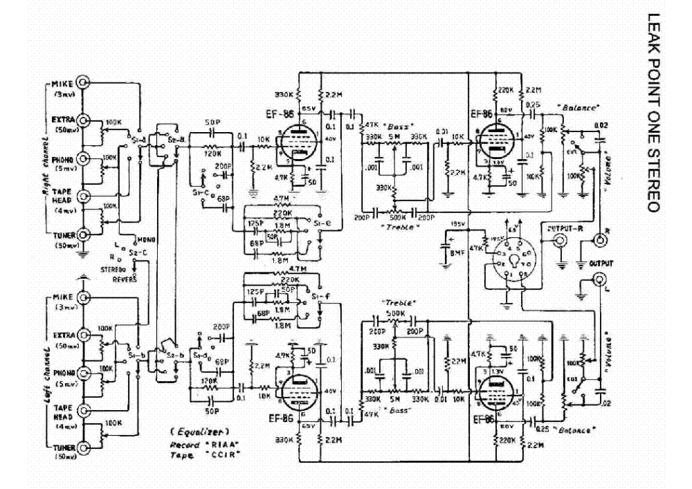
Leak Point One
Hossza töprengés és pár álmatlan éjszaka után úgy határoztam, hogy mégis csak eladnám a legeslegretróbb előerősítőmet.
Persze ennek az is az oka, hogy sejtésem szerint nem lesz soha annyi időm amit rászánhatok, hogy működőképest verziót csináljak belőle.
Fontos figyelmeztetés az érdeklődőknek esetleg vásárolni szándékozóknak!!
Az erősítőnek NINCS tápegysége, ezt készíteni kell hozzá vagy a hozzávaló végfokot - gyári - kell beszerezni avagy esetleg ha van valakinek ahhoz használni, lévén a tápot az előerősítő a végfokból kapta, egy kombinált kábelen, amin a sztereó jel is közlekedett a végfok felé. Valamint a végerősítőt az előfok hangerőszabályzója kapcsolja be, a képen majd látható vasalózsinór csatira hajazó aljzaton át.
Anno mikor hozzám került, én csináltam hozzá trafót és ki is próbáltam. Működött. Azóta viszont nem volt be se kapcsolva, nem hogy tápon.
Vigyáztam rá, szépen álldogát egy polcon többnyire vitrinben, hogy ne porosodjon.
Külsőleg is jól néz ki belül érintetlen. Legalábbis nyoma sincs, hogy bárki javította volna.
Telefunken csövekkel, ahogy az a fotókon látszódik is.
Persze nyomokat hagyott az elmúlt 30+ év amit leginkább nem nálam szerzett be.
Amúgy szerintem ez érték csak a látványával is 🙂
nekem holt tőke így eladó lesz.
kikiabálási ára 200e ft.
értelmes ajánlatokat elfogadok, de nem biztos, hogy ráállok 🙂
csere nívós(abb) MC trafóra lehetséges ( leginkább Ortofon T30 vagy 20)
Akit érdekel írjon akár itt akár PÜ ha meg épp tudja a telefonszámom hívhat is 🙂
fellelési helye Dunakeszi de gondos csomagolással és előreutalás után foxpost is lehetséges.
20210801_103132.jpg
20210801_103248.jpg
2005_0624Image0002.JPG
2005_0624Image0003.JPG
2005_0624Image0004.JPG
2005_0624Image0001.JPG
2005_0624Image0005.JPG
2005_0624Image0006.JPG
2005_0624Image0007.JPG
2005_0624Image0008.JPG
2005_0624Image0009.JPG
leak_point_one_stereo_sch.pdf_1.png


Utoljára lacy ugrasztotta előre 2026.02.23., hétf. 21:51-kor.

Válasz küldése

Vissza: “Vintage / retro hifi (kínál-keres)”